EG Assurance

 
 
 

More to be told below.
But first, please visit https://www.egassurance.com/ to see our work!
-
From scratch to finish, EG Assurance website took us roughly 7-8 month's implementation, collaboration and continuous improvement within a multi-functional team environment to proudly deploy in December, 2017. We have been collecting analytics and already excited about result and what we can do to make this site better. Stay tuned.


project intro

EG Assurance is one of bigger entities under Ethos Group that offers a variety of car protection products and services to help increase the satisfaction of our customer's ownership experience. 

EG Assurance were mostly introduced by word of mouth, through connections and dealerships. With higher demand each year, Ethos Group's mission to deliver a world class ownership experience,
 and a goal to market Millennials, EG Assurance strives to provide more approachable and informative way to connect with their end-users over digital platforms.


expectations from product owners

-Establish branded, informative and approachable digital platform to boost customer engagement and connect with end-customers.
-Step out of comfort zone and take initiative in digital marketing strategies.
-Deliver a clear brand voice in terms of, what EG Assurance is, what EG Assurance has to offer, and why EG Assurance is an excellent choice for a business partner and cat protection services.
 

Stakeholders

business partners (dealerships that include reps, sales, finance managers...etc)
current and potential customers


solutions proposed

01. Social Media Marketing
02. Learn current customers' behavior, attitude and emotion to re-define and improve our product and services.
03. An informative and responsive website that caters users' needs, especially Millennials who tend to do research before putting thought to actions.
.

my contribution:

-Worked closely with product owners to evaluate and re-define product and business model.
-Collaborated with marketing team to help out with rebrand, define and create UI pattern.
-Conducted primary and secondary researches in collaboration, analyzed and looked for business opportunities and design solutions.
-Collaborated with copywriters to draft needed copy, architected the information and translate them to the wireframes and low-fidelity mockups.
-Helped out with storyboarding product videos.
-Worked with dev team team to bring the design to live. At the same time, ensured all implementations were seamless across different platforms.
-
-Conducted focus group usability testing, analyzed result and improve based off constructive feedback.
-
 

 

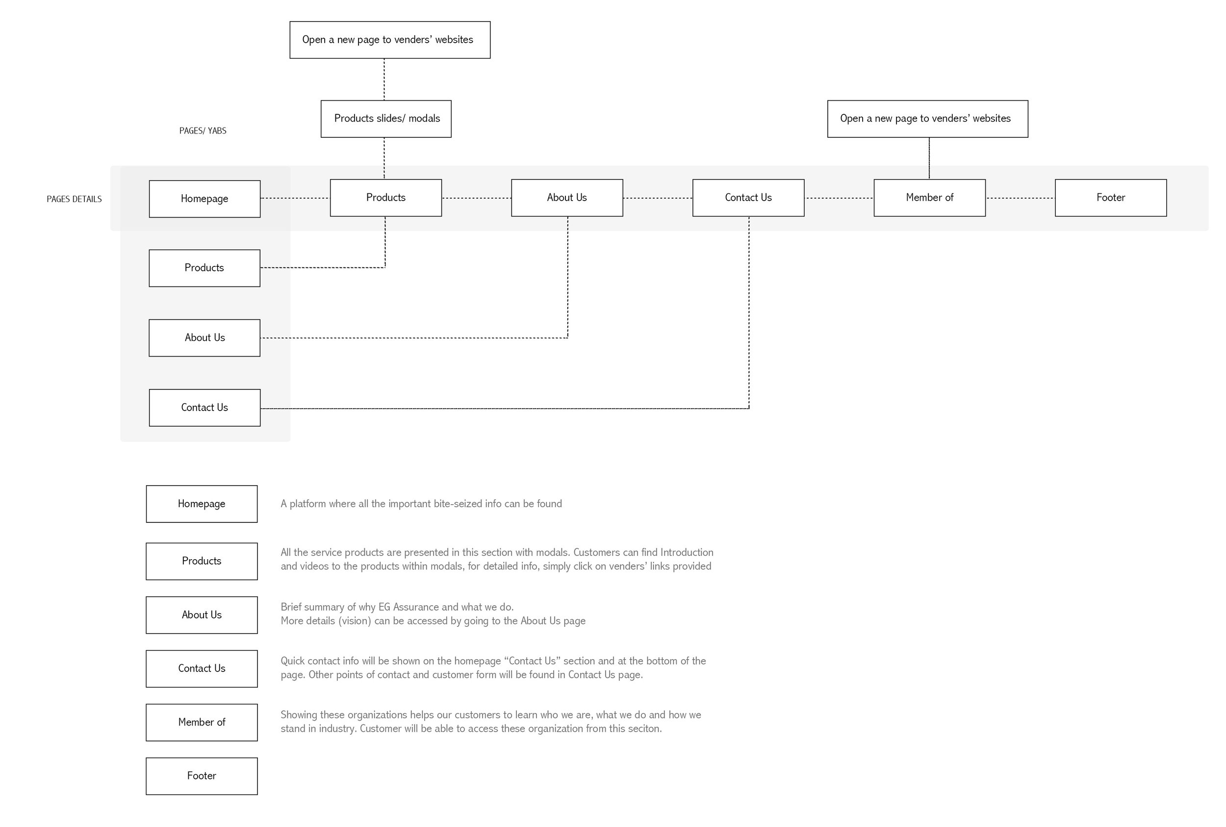
site map I architected

SITE MAP.jpg

wireframe I initially proposed

 

Homepage
 

EG Assurance_v5Artboard 1.jpg

Hover state of "Product Boxes"
sub-products will be bullet-pointed in hover state

EG Assurance_v5Artboard 2.jpg

 


product pop-ups scenarios/ flow

When a product box is clicked, a pop-up with sub products in left navigation will be introduced (full copy for dev team)

EG Assurance_v5Artboard 3 cripped.jpg
 

Actual screens seen by users- scrolling state
 

EG Assurance_v5Artboard 3_cropped.jpg




other pop-up sections on homepage

 
 
 



Unfortunately, not everything turn out the way we expect 100% :D
With copy changed along the way, technical limitations learned through collaboration, new ideas and expectations formed through continuously discussions, timeframe and proven user feedback from focus group usability testings, we tweaked and improved our solutions with more feasible and intuitive designs. 

Please visit EG Assurance and check out our work!
If you are interested in the videos we created, visit Key & Remote Replacement Product, Tire and Wheel Protection Product, Anti-Theft and more!